beats365(中国区)-官网唯一入口

/col70/
  • 集团首页
  • 关于beats365唯一官网入口官网
    集团概况
    企业文化
    高管团队
    组织架构
    beats365唯一官网入口官网大事记
    集团荣誉
  • 新闻资讯
    beats365唯一官网入口官网动态
    媒体聚焦
    信息公开
    社会责任
    招商政策
  • 党的建设
  • 业务领域
    金融服务
    产业投资
    片区开发
  • 财政+金融
  • 加入我们
首页 > 新闻资讯 > beats365唯一官网入口官网动态
  • beats365唯一官网入口官网动态
  • 媒体聚焦
  • 信息公开
  • 社会责任
  • 招商政策
  • 2018-01-08

    银监会发布《商业银行委托贷款管理办法》 对委托资金用途做出要求

     1月6日,银监会网站发布《商业银行委托贷款管理办法》。银监会称,为规范商业银...

  • 2018-01-08

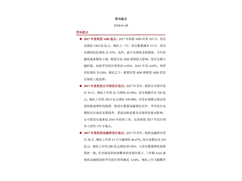
    beats365唯一官网入口官网租赁宏观经济及行业资讯盘点0108

  • 2018-01-05

    2017年信托业主要特征分析

    截至2017年三季度末,信托资产余额达24.41万亿元,是银行、证券、保险、信托这四大金融...

  • 2018-01-05

    住房租赁行业先行者:“在风口下赚钱没那么容易!”丨观澜财经

    2017年12月底在北京召开的全国住房城乡建设工作会议上,住建部发话2018年要深化住房制...

  • 2018-01-05

    螺纹钢期货短期缺乏大幅拉涨驱动偏弱运行

       去年11月中旬后,“2+26”城市进入正式限产期,钢厂低供给对现货价格形...

  • 2018-01-05

    油服板块新一轮景气周期已至

      近段时间以来,国际原油价格持续上涨,NYMEX原油期货已连续多日站上60美元/桶...

上一页 450 451 452 453 454 455 ... 549 下一页

友情链接

联系我们

电话:86-592-3502330
邮箱:jyjt@xmjyjt.com
地址:厦门市思明区展鸿路82号

纪检监督举报邮箱: jubao@xmjyjt.com

扫一扫关注

微信公众号

© beats365(中国区)-官网唯一入口 版权所有. 闽ICP备14020142号闽公网安备 35020302033092号

法律声明 | 网站地图