beats365(中国区)-官网唯一入口
集团首页
关于beats365唯一官网入口官网
集团概况
企业文化
高管团队
组织架构
beats365唯一官网入口官网大事记
集团荣誉
新闻资讯
beats365唯一官网入口官网动态
媒体聚焦
信息公开
社会责任
招商政策
党的建设
业务领域
金融服务
产业投资
片区开发
财政+金融
加入我们
首页
>
新闻资讯
>
beats365唯一官网入口官网动态
beats365唯一官网入口官网动态
媒体聚焦
信息公开
社会责任
招商政策
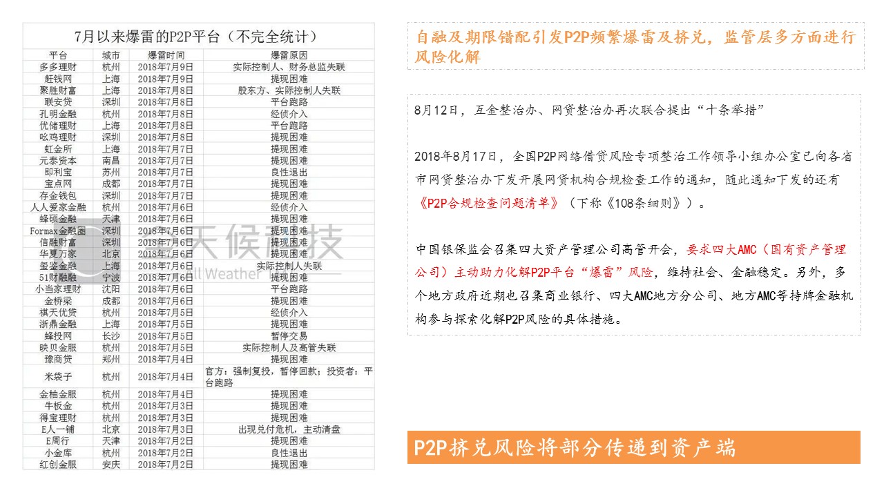
宏观经济动态解读(20180820)
2018-08-28
返回列表
上一篇:解析经济半年报:去杠杆,快慢松紧找平衡
下一篇:长租公寓首例爆仓背后:自如称房租贷未接入央行征信