beats365(中国区)-官网唯一入口
集团首页
关于beats365唯一官网入口官网
集团概况
企业文化
高管团队
组织架构
beats365唯一官网入口官网大事记
集团荣誉
新闻资讯
beats365唯一官网入口官网动态
媒体聚焦
信息公开
社会责任
招商政策
党的建设
业务领域
金融服务
产业投资
片区开发
财政+金融
加入我们
首页
>
新闻资讯
>
beats365唯一官网入口官网动态
beats365唯一官网入口官网动态
媒体聚焦
信息公开
社会责任
招商政策
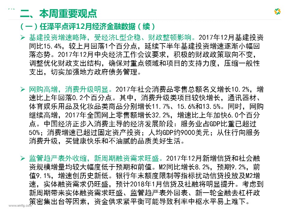
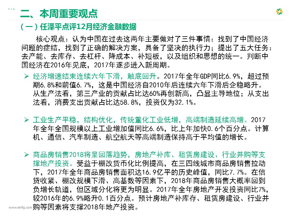
宏观经济动态解读(20180119)
2018-01-24
返回列表
上一篇:中国证监会党委传达学习十九届二中全会精神 自觉把监管资本市场各项工作纳入法治轨道
下一篇:宏观经济及行业资讯盘点20180115