新冠肺炎肆虐,无疑给全国经济的运营带来巨大压力。这其中,最令人担忧的不仅是经济下滑的一个个数字,更是其背后数以百万计的中小企业。中小企业由于现金流有限、对运转周期的依赖、抗风险能力较弱等原因,成为急需社会扶持的“弱势群体”。
为共同应对疫情支持中小企业渡过难关,全国各地纷纷出台具体扶持措施。初步统计,全国已有106个省、市正式出台相应扶持政策127条,主要从优化金融服务、减轻企业负担、稳定用工队伍等方面加强对企业的支持。以上政策全部收录于全国信易贷平台的“抗击新冠肺炎”专题,欢迎企业进入专题查询!
为帮助企业深入了解当前融资政策要点,本文优选全国25个重点省市的抗疫援企政策围绕加大信贷支持力度、降低融资成本支持、加强融资担保支持、加大金融机构扶持力度、开辟金融服务绿色通道这5个金融维度进行梳理,求同存异,让企业能“放心贷”、“轻松贷”、“暖心贷”、“安心贷”、“快速贷”。
其他更多省市政策可扫码进入“抗击新冠肺炎”专题进行查询。
扫描下图二维码进入
一起来学习25个重点省市的
抗疫援企金融政策吧!
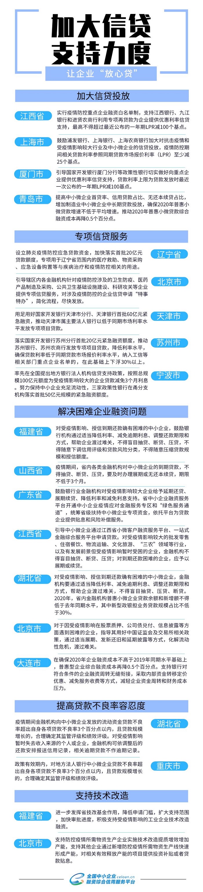
01.加大信贷支持力度,让企业“放心贷”
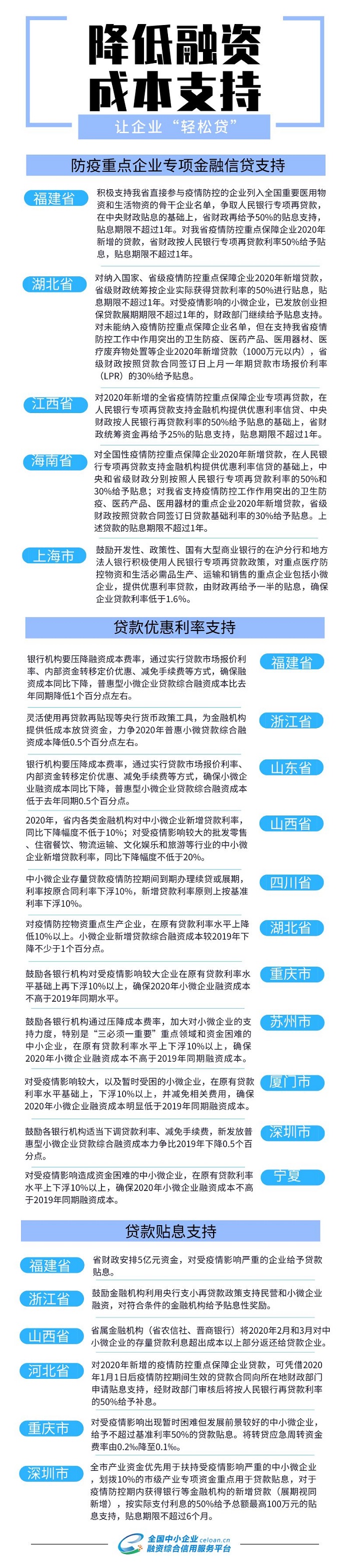
02.降低融资成本支持,让企业“轻松贷”
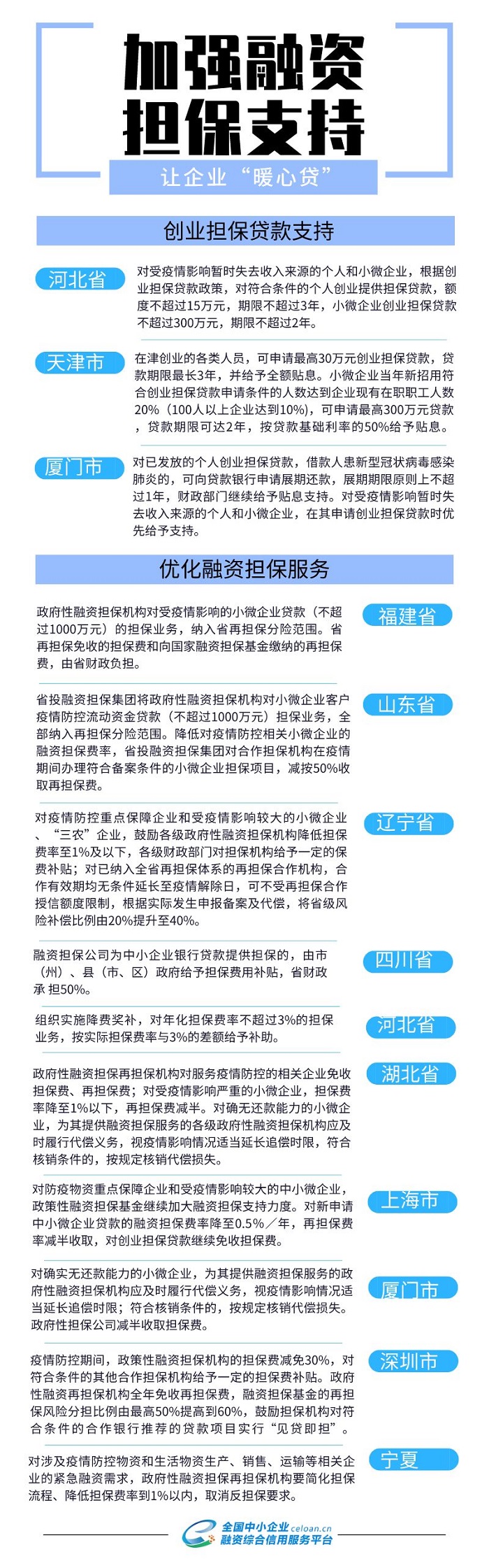
03.加强融资担保支持,让企业“暖心贷”
04.加大金融机构服务力度,让企业“安心贷”
05.开辟金融服务绿色通道,让企业“快速贷”
值得一提的是,全国“信易贷”平台“抗击新冠肺炎”专题除了归集了全国各地市的抗疫援企政策,还汇总了全国各大银行金融扶持政策,并推出多款优质线上抗疫金融产品,让企业“足不出户”即可享受贷款贴息、担保费减免等多重福利!

