近日,经市产业引导基金理事会批准,修订后的《厦门市产业引导基金管理办法》等五份文件正式发布,同时新出台《产业引导基金参股产业子基金设立及运营管理操作指引》。新制度体系借鉴上海、深圳等先进城市的做法,结合我市产业引导基金运作两年多以来的实践经验,主要围绕加强风险管控、提升投厦进度要求、明确投厦计算口径、完善激励机制、突出竞争性评审原则、健全基金方案变更审批程序六大方面,强化规范管理、增强基金招商功能,进一步发挥基金服务于产业的基础性作用。
管理办法一发布
就有不少吃瓜群众给小编提出疑问
新的管理办法具体调整了哪些地方?
做出这些调整的原因是什么?
为响应广大 基友 基金同业朋友的号召
小编火速整理了新旧管理办法条例对比
接下来
就让小编为你一一讲解吧
《厦门市产业引导基金管理办法》
《设立及运营管理操作指引》
本次除发布了新的管理办法
厦产业引导基金理事会还新发布了
《厦门市产业引导基金参股产业子基金设立及运营管理操作指引》
对管理办法中的部分条款做出了更细致的操作解释
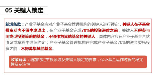
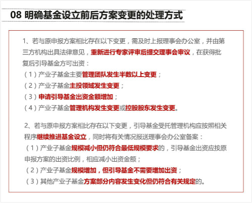
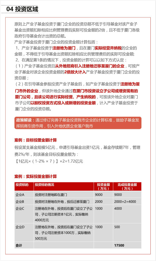
小编也为大家整理了指引中的重要条款
并对较多人提出疑问的投厦金额计算、跟投出资、出资安排等进行举例分析
下面就让我们来看看操作指引的具体规定
看过小编精心准备的条例讲解和案例分析
是不是对厦门市引导基金的运作模式有了一定的了解?
想要了解更多资讯
别忘了关注厦门创投公众号
更多的干货分享
敬请期待








